| Sign In | Join Free | My autoplansearch.com |
|
In order to meet customer and regulatory requirements and improve our company's effectiveness and efficiency on a continuous basis, Yadas IoT implements strict QMS to coordinate and direct the factory's production.
Yadas IoT carries out the concept of quality control and assurance for the company and the factory. Quality assurance is process-oriented and deals with preventing defects. We will regularly do the process checklists, project audits, methodology, and standards development. While quality control is product-oriented and identifies weaknesses or defects. We will do the inspection, evaluate deliverable reviews, and finish the product testing process daily.

I. YADAS IOT QUALITY ASSURANCE
Yadas has detailed documents, which outline how our company will ensure the quality of our products or service. Documents include all quality control procedures, policies, and standards that our factory must follow to ensure that our products meet all customer requirements.
Here is our quality assurance plan, which outlines how our productions are monitored and controlled:
a. Set procedures, standards, responsibilities, and policies for all;
b. Schedule roles and responsibilities, delegate tasks, and set deadlines for each task;
c. Documentation in Different Phases: planning, execution, evaluation, closure;
d. Reviewing and auditing by employees or by independent third-party organizations;
e. Testing Phase helps ensure products and systems are designed and built correctly;
f. Troubleshooting Problems: identify & reproduce problems, eliminate potential causes;
g. Project Control: set up a track progress system, identify issues and risks & take action;
h. Training: initial training & ongoing training (as-needed basis)
I. Risk Management: identify potential risks, assess probabilities and impacts of each risk, create mitigation strategies for each risk, and implement & monitor the risk management plan.
The quality Assurance of Yadas IoT is a process that helps to ensure that our products and services meet the requirements of our customers or clients. By creating this quality assurance plan, our business can develop specific goals and objectives to meet quality standards. By following the above steps, we are sure that, with the help of our quality assurance plan, we will improve customer satisfaction, reduce costs, increase efficiency, and get greater competitiveness in this global market.
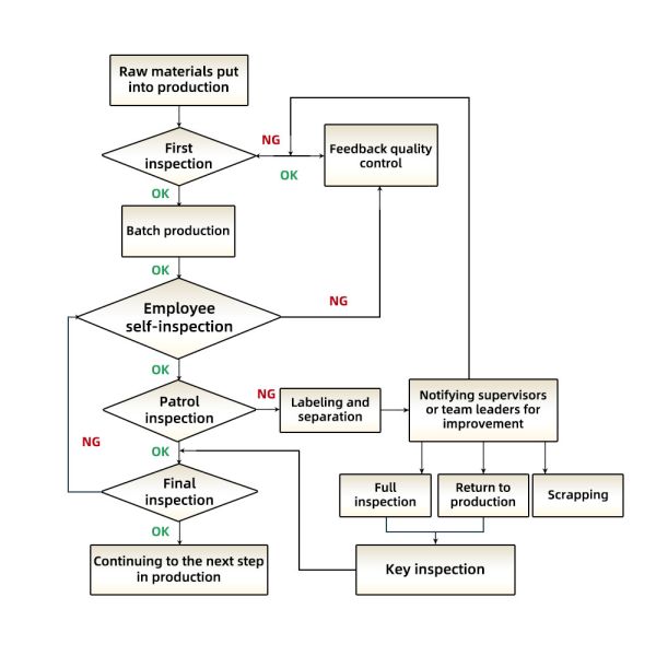
II. STRICT QUALITY CONTROL
Quality control is the process by which products are tested and measured to ensure those products meet a standard. Through this process, our business can evaluate, maintain, and improve product quality. There are two crucial goals of our quality control, which are to ensure that products are as uniform as possible and to minimize errors and inconsistencies with them.

Yadas IoT uses strict quality control as a mechanism to have standard operating procedures with minimum levels of quality. Improvement in processes, reduction in wastage, streamlined timelines, training of workers, etc all form a part of quality control.
Here are some steps of the quality control process:
a. Establish controls in the documentation that our product's quality is to conform;
b. Test and check the product, and make sure the tests cover many scenarios;
c. Analyze Variance between set controls and actual quality;
d. Checking and define limits, make sure the variances are within 5% tolerance limits;
e. Corrective Decisioning when variances over 5% tolerance limits;
f. Benchmark and Feedback should be analyzed and looped back.
Quality control is an ongoing process that keeps improving in every development cycle. Yadas factory quality control procedures consist of IQC inspection, IPQC inspection, FQC inspection, and OQC inspection.

1. IQC (Incoming Quality Control) Inspection

As an OEM & ODM manufacturer, we work closely with incoming quality control. We provide suggestions and comments about the optimization of relevant processes in the links of logistic control, as well as the optimization of processes related to material inspection in logistics. We compile quality data regarding the processes of incoming material reception and inspection, and provide feedback in the form of weekly and monthly reports, to serve as the basis for quality control and management of the incoming materials from suppliers.
2. IPQC (Input Process Quality Control) Inspection

As an experienced manufacturer, Yadas IoT believes quality is decided by the manufacturer and not by inspection. Although IQC can help to improve product quality, Input process quality control (IPQC) can discover existing potential quality issues through on-site inspection, and prevent the aggravation of potential quality issues into quality incidents. IPQC is not only a control measure but also a way to turn inspection results into messages for quality improvement and in turn, actions for quality improvement.
3. FQC (Final Quality Control) Inspection

All finished goods are inspected according to our quality standard for each model. Products are sampled according to the AQL sampling rate before it leaves our production plant in the warehouse. This process not only includes visual checking of the products (i.e. appearance, packaging, labels, marks) but also checks the correct software, version, and wifi/4G functions.
4. OQC (Outgoing Quality Control) Inspection
Yadas IoT will do outgoing or pre-shipment inspections to ensure that potential defects are detected at the supplier's site before the shipment. Our QC team will randomly check finished goods in the warehouse. The last inspection ensures zero defective goods are shipped to our customers.
III. Summary
Yadas IoT has a strict quality control process and comprehensive quality control management. We divided our quality control into four inspection sections - IQC, IPQC, FQC, and OQC. Sampling rate and frequency are set forth by the acceptable Quality Level. Each manufactured product has a different quality control standard to ensure they meet strict requirements. Our QC team composes of educated sophisticated people that have above 10 years of experience in the QC field.
YADAS IOT conforms to ISO 9001: 2015 Standard, so to make sure international quality standards, thresholds, limits, and guidelines govern our production. With the help of this international standard, our production line reduces waste, prevents mistakes, and lowers costs. We are a trustworthy supplier, we are hoping to be your reliable partner in the solar camera industry.
|
|
|
|
|
|
Contact Person: MissAda Yu